当前位置: 首页/政务公开/法定主动公开内容
索 引 号 主题分类 财政、金融、审计 \ 财政
发布机构 自治区人民政府办公厅 文  号 内政办发〔2020〕32号
成文日期 2020-09-30
索 引 号
主题分类 财政
发布机构 自治区人民政府办公厅
文  号 内政办发〔2020〕32号
成文日期 2020-09-30

ld体育中国官方网站办公厅关于印发
医疗卫生领域、科技领域、教育领域
自治区与盟市财政事权和支出责任
划分改革方案的通知

发布日期:2020-10-15 08:54
分享到:
【字体:  

‍各盟行政公署、市人民政府,自治区各委、办、厅、局,各大企业、事业单位:

经自治区人民政府同意,现将《医疗卫生领域自治区与盟市财政事权和支出责任划分改革方案》《科技领域自治区与盟市财政事权和支出责任划分改革方案》《教育领域自治区与盟市财政事权和支出责任划分改革方案》印发给你们,请结合实际,认真贯彻落实。


2020年9月30日

(此件公开发布)


医疗卫生领域自治区与盟市财政事权和

支出责任划分改革方案


为认真贯彻落实《国务院办公厅关于印发医疗卫生领域中央与地方财政事权和支出责任划分改革方案的通知》(国办发〔2018〕67号)、《ld体育中国官方网站印发关于推进自治区以下财政事权和支出责任划分改革实施方案的通知》(内政发〔2018〕13号)精神,结合《ld体育中国官方网站办公厅关于印发基本公共服务领域自治区与盟市共同财政事权和支出责任划分改革实施方案的通知》(内政办发〔2018〕46号)等要求,现就医疗卫生领域自治区与盟市财政事权和支出责任划分改革制定如下方案。

一、总体要求

以习近平新时代中国特色社会主义思想为指导,全面贯彻党的十九大和十九届二中、三中、四中全会精神,坚持加快建立现代财政制度,坚持把人民健康放在优先发展的战略地位,大力支持实施健康中国战略、《“健康内蒙古建设2030”实施方案》《内蒙古自治区振兴蒙医药行动计划(2017—2025年)》,按照中央财政事权和支出责任划分总体部署,积极稳妥推进医疗卫生领域自治区与盟市财政事权和支出责任划分改革,推动建立可持续的财政投入保障机制并平稳运行。通过改革,形成中央领导、权责清晰、依法规范、运转高效的医疗卫生领域财政事权和支出责任划分模式,提高全区基本医疗卫生服务的供给效率和水平。

二、基本原则

——坚持政府主导,促进人人公平享有。科学界定政府、社会和个人投入责任,坚持政府在提供基本医疗卫生服务中的主导地位,完善政府卫生投入机制并逐步加大投入。坚持政府主导与发挥市场机制作用相结合,鼓励通过政府购买服务等方式提高医疗卫生领域投入效益。

——坚持遵循规律,实现权责匹配统一。遵循财政事权和支出责任划分的一般规律,科学合理划分医疗卫生领域自治区与盟市财政事权和支出责任,进一步明确自治区与盟市分担比例,理顺各级支出责任,实现各级政府间权、责、利相匹配。

——坚持问题导向,统筹兼顾突出重点。聚焦医疗卫生领域的重点难点和突出问题,坚持财政权责划分的全覆盖,提高划分体系的完整性;深入分析各项基本公共卫生服务的性质和特点,提高划分体系的科学性;合理确定自治区与盟市支出责任的分担方式,提高划分体系的规范性;统筹推进项目资金优化整合,提高财政资金的使用效益。

——坚持积极稳妥,分类施策扎实推进。保持我区现有财政事权和支出责任框架总体稳定,积极稳妥、精准分类,对中央划分明确的事权,坚决贯彻;对现行划分较为科学合理的事项,予以确认;对现行划分不够科学但改革条件成熟的事项,予以调整;对尚不具备改革条件的事项,暂时延续现行划分格局,并根据相关领域体制机制改革进展情况及时作相应调整。

三、主要内容

从公共卫生、医疗保障、计划生育、能力建设四个方面,划分自治区与盟市财政事权和支出责任。

(一)公共卫生方面。包括基本公共卫生服务和重大公共卫生服务。

1.基本公共卫生服务。包括健康教育、预防接种、重点人群健康管理等原基本公共卫生服务内容,以及从原重大公共卫生服务和计划生育项目中划入的疾病预防控制、妇幼卫生、老年健康服务、医养结合、卫生应急、孕前检查等内容。其中,原基本公共卫生服务项目内容、资金、使用主体等保持相对独立和稳定,按照相应的服务规范组织实施;新划入基本公共卫生服务的项目,在自治区指导下由各盟市结合实际自主安排,资金不限于基层医疗卫生机构使用。基本公共卫生服务为自治区与盟市共同财政事权,由自治区和盟市财政共同承担支出责任,自治区财政实行分档补助,具体按照自治区有关文件规定执行。

2.重大公共卫生服务。全国性或跨区域的重大传染病防控等重大公共卫生服务,主要包括纳入国家免疫规划的常规免疫及国家确定的群体性预防接种和重点人群应急接种所需疫苗和注射器购置,艾滋病、结核病、血吸虫病、包虫病防控,精神心理疾病综合管理,重大慢性病防控管理模式和适宜技术探索等内容,上划为中央财政事权,由中央财政承担支出责任。将原重大公共卫生服务中的中医药事业传承与发展划入能力建设方面。除上述项目之外的原重大公共卫生服务项目,纳入基本公共卫生服务统筹安排。

(二)医疗保障方面。包括城乡居民基本医疗保险补助和医疗救助。

1.城乡居民基本医疗保险补助。自治区和盟市财政按规定对城乡居民基本医疗保险予以缴费补助。对6万人以下的牧业旗县参保农牧民,每人每年增加补助20元。自治区财政实行分档补助,具体按照自治区有关文件规定执行。

2.医疗救助。包括城乡医疗救助和疾病应急救助。自治区根据救助需求和财力状况等因素统筹安排资金(含政府性基金),并统筹中央补助资金,依据各地区财力状况、保障对象数量等因素确定分配额度,盟市财政按规定安排补助资金。

(三)计划生育方面。包括农村部分计划生育家庭奖励扶助、计划生育家庭特别扶助和计划生育“少生快富”工程3个计划生育扶助保障项目,明确为自治区与盟市共同财政事权,由自治区和盟市财政共同承担支出责任,自治区财政实行分档补助,具体按照自治区有关文件规定执行。自治区实施的计划生育家庭补助项目(独生子女父母奖励经费)或已出台计划生育扶助金标准超出国家扶助金标准部分所需经费,参照自治区有关文件规定执行。

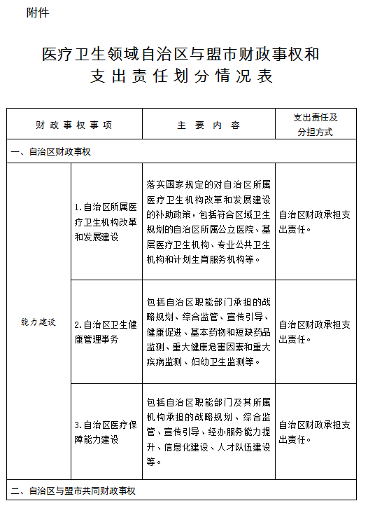
(四)能力建设方面。包括医疗卫生机构改革和发展建设、卫生健康能力提升、卫生健康管理事务、医疗保障能力建设、中医药事业传承与发展和振兴蒙医药事业发展。

1.医疗卫生机构改革和发展建设。医疗卫生机构改革和发展建设的补助,按照隶属关系分别明确为自治区财政事权或盟市财政事权,由同级财政承担支出责任。符合区域卫生规划的自治区级医疗卫生机构改革和发展建设明确为自治区财政事权,由自治区财政承担支出责任;自治区级医疗卫生机构承担盟行政公署、市人民政府委托的公共卫生、紧急救治、援外、支农、支边等任务的,由盟市财政给予合理补助。符合区域卫生规划的盟市医疗卫生机构改革和发展建设为盟市财政事权,由盟市财政承担支出责任。盟市医疗卫生机构承担自治区级财政事权任务的,由自治区财政给予合理补助。在深化医药卫生体制改革期间,自治区财政对盟市推进公立医院综合改革、实施国家基本药物制度、提升困难地区服务能力等按规定给予补助。鼓励和引导社会力量办医,各级财政按照规定落实相关补助ld体育中国官方网站。

2.卫生健康能力提升。包括卫生健康人才队伍建设、重点学科发展等。自治区根据战略规划统一组织实施的卫生健康人才队伍建设、重点学科发展等项目明确为自治区与盟市共同财政事权,由自治区和盟市财政共同承担支出责任,自治区财政根据工作任务量、补助标准、绩效考核等情况分配转移支付资金。盟市自主实施的能力提升项目为盟市财政事权,由盟市财政承担支出责任。

3.卫生健康管理事务。包括战略规划、综合监管、宣传引导、健康促进、基本药物和短缺药品监测、重大健康危害因素和重大疾病监测、妇幼卫生监测等,按照承担职责的相关职能部门隶属关系分别明确为自治区财政事权或盟市财政事权,由同级财政承担支出责任。

4.医疗保障能力建设。包括战略规划、综合监管、宣传引导、经办服务能力提升、信息化建设、人才队伍建设等,按照承担职责的相关职能部门及其所属机构隶属关系分别为自治区财政事权或盟市财政事权,由同级财政承担支出责任。在深化医药卫生体制改革期间,自治区财政对盟市医疗保障能力建设按规定给予补助。

5.中医药事业传承与发展。包括中医药临床优势培育、中医药传承与创新、中医药传统知识保护与挖掘、中医药“治未病”技术规范与推广、中医医院能力建设、中医重点专病专科、基层中医药服务能力建设等,为自治区与盟市共同财政事权,由自治区和盟市财政共同承担支出责任。自治区按照规定统一组织实施的中药制剂能力建设、中医药领先重点学科、中医特色专科、自治区级名老中药专家学术经验继承等,明确为自治区或盟市财政事权,由同级财政承担支出责任。

6.振兴蒙医药事业发展。上述中医药传承与发展相关支持ld体育中国官方网站同时包含了蒙医药内容,从其执行。自治区按照振兴蒙医药行动计划统一组织实施的蒙医药标准化、蒙药研发重大专项、蒙医药临床研究能力建设、蒙医药适宜技术推广能力建设、蒙医药对外交流等,明确为自治区或盟市财政事权,由同级财政承担支出责任。

医疗卫生领域其他未列事项,按照改革总体要求和事项特点具体确定财政事权和支出责任。党中央、国务院明确规定比照享受相关区域ld体育中国官方网站的地区继续按相关规定执行。基本建设支出按国家和自治区有关规定执行。军队、国有和集体企事业单位等举办的医疗卫生机构,按照现行体制和相关领域改革要求落实经费保障责任。

明确为自治区财政事权且确需委托盟市行使的事项,盟市在委托范围内,以委托单位名义行使职权,承担相应的法律责任,并接受委托单位监督。明确为自治区与盟市共同财政事权的事项中,基本公共卫生服务、计划生育扶助保障等由自治区制定全区基础标准的事项,各盟市可以在确保全区基础标准落实到位的前提下,合理增加保障内容或提高保障标准,高出部分由同级财政按规定承担。对于医疗救助、卫生健康人才队伍建设、重点学科发展等不易或暂不具备条件统一制定国家基础标准的事项,自治区提出原则要求并设立绩效目标,盟市据此自主制定本地区标准,自治区财政给予适当补助。各盟市制定出台本地区标准要充分考虑区域间基本医疗卫生服务的公平性、当地经济社会发展水平和财政承受能力,确保财政投入可持续。各盟市标准高于自治区基础标准的,需事先按程序报自治区备案后执行。盟市、旗县级人民政府出台涉及重大ld体育中国官方网站调整等事项的,需事先按程序报自治区有关部门备案后执行。

按照保持现有省以下财力格局总体稳定的原则,上述分担比例调整涉及的自治区与盟市支出基数的划转,按预算管理有关规定办理。

四、配套措施

医疗卫生领域财政事权和支出责任划分是自治区与盟市财政事权和支出责任划分改革的重要内容,各盟市、各部门要高度重视,加强组织领导,结合实际细化ld体育中国官方网站措施,精心组织实施,确保改革顺利推进。

(一)协同推进相关改革。要将自治区与盟市医疗卫生领域财政事权和支出责任划分改革与深化医药卫生体制改革紧密结合、统筹实施,着重健全城乡居民基本医疗保险稳定可持续的筹资和报销比例调整机制,合理确定政府与个人分担比例,推进形成公立医院体制机制改革、强化区域医疗卫生领域各项改革协同互动、协同促进的良好局面。

(二)完善责任分担机制。各盟市要根据本方案,结合现行财政体制,合理划分医疗卫生领域盟市以下财政事权和支出责任。要明确政府在推进区域内基本医疗卫生服务均等化中的职责,加大对区域内困难地区的转移支付力度。要将适宜由更高一级政府承担的基本医疗卫生服务支出责任上移,避免过多增加基层政府支出压力。

(三)强化支出责任落实。自治区和盟市要按照确定的支出责任合理安排预算,根据“谁使用、谁负责”的原则全面实施绩效管理,保障基本医疗卫生服务的有效提供。对盟行政公署、市人民政府合理制定保障标准、落实支出责任存在的收支缺口,除符合区域卫生规划的医疗卫生机构基本建设等资本性支出可通过依法发行地方政府债券方式安排外,主要通过上级政府给予的一般性转移支付弥补。各盟市财政、卫生健康等相关部门要根据本方案合理安排部门预算,并按照改革要求及时制修订相关规范性文件或制度规定,按要求做好本级财政事权和支出责任划分改革工作。

五、实施时间

本方案自2020年1月1日起实施。


附件


科技领域自治区与盟市财政事权和

支出责任划分改革方案


为认真贯彻落实《国务院办公厅关于印发科技领域中央与地方财政事权和支出责任划分改革方案的通知》(国办发〔2019〕26号)、《ld体育中国官方网站关于推进自治区以下财政事权与支出责任划分改革实施方案的通知》(内政发〔2018〕13号)精神,现就科技领域自治区与盟市财政事权和支出责任划分改革制定如下方案。

一、总体要求

(一)主要目标。紧密结合自治区实际,借鉴先进经验,坚持问题导向,抓紧形成完整规范、分工合理、高效协同的科技领域财政事权和支出责任划分模式,加快建立权责清晰、财力协调、区域均衡的自治区和盟市财政关系。

(二)基本原则。

——科学厘清政府与市场边界。明晰政府与市场支持科技创新的功能定位,科学合理确定政府科技投入的边界和方式。充分发挥市场在资源配置中的决定性作用,努力调动社会各方面力量参与的积极性和主动性,引导激励企业和社会力量加大科技投入,加快建立完善多元化、多层次、多渠道的科技投入体系,形成推动科技创新的强大合力。更好发挥政府作用,重点支持市场不能有效配置资源的基础前沿、社会公益、重大共性关键技术研究等公共科技活动。

——合理划分自治区与盟市权责。明确自治区人民政府在全区科技领域财政事权确认和划分上的决定权,按照“谁的财政事权谁承担支出责任”的原则,确定自治区与盟市的政府支出责任。根据科技事项公共性层次、科技成果受益范围等属性,科学合理划分科技领域自治区与盟市财政事权和支出责任。自治区财政侧重支持全局性、基础性、长远性工作,以及面向国内外科技前沿、面向自治区重大需求和经济主战场组织实施的重大科技任务。同时,进一步发挥自治区对盟市引导作用,充分调动盟市的积极性和主动性。盟市财政侧重支持技术开发和转化应用,构建各具特色的区域创新发展格局。

——统筹推进当前与长远改革。坚持总体设计,全面系统梳理科技领域各类事项,加强与科技体制机制改革的协调联动,优化科技创新发展的财政体制和ld体育中国官方网站环境。坚持分类推进改革,建立动态调整机制,在保持科技领域现行财政ld体育中国官方网站总体稳定的基础上,对现行划分较为科学合理、行之有效的事项予以确认;对现行划分不尽合理、改革条件相对成熟的事项进行调整;对尚不具备改革条件的事项,明确改革方向,暂时延续现行划分格局,并根据相关领域体制机制改革进展等情况适时调整。

二、主要内容

按照深化科技体制改革的总体要求和自治区科技工作特点,我区科技领域财政事权和支出责任划分为以下八项内容。

(一)科技研发。利用财政资金设立的用于支持基础研究、应用研究和技术研究开发等方面的科技计划(专项、基金等),确认为自治区与盟市共同财政事权,由自治区本级财政和盟市财政区分不同情况承担相应的支出责任。

1.基础研究。

(1)自由探索类基础研究要聚焦探索未知的科学问题,由自治区本级财政承担主要支出责任,充分发挥自治区自然科学基金支持源头创新的重要作用,加强基础研究和科学前沿探索。盟市结合基础研究区域布局自主设立的科技计划(专项、基金等),由盟市财政承担支出责任,自治区本级财政通过转移支付统筹给予支持。

(2)目标导向类基础研究要紧密结合经济社会发展需求,确认为自治区与盟市共同财政事权,由自治区本级财政和盟市财政分别承担支出责任。其中,聚焦自治区经济社会发展战略目标和全区自主创新能力提升的基础研究事项,由自治区本级财政承担主要支出责任;盟市结合区域经济社会发展实际,根据相关规划等自主设立的科技计划(专项、基金等),由盟市财政承担支出责任。

2.应用研究和技术研究开发。应用研究和技术研究开发主要解决社会发展的科技需求,确认为自治区与盟市共同财政事权,由自治区本级财政和盟市财政区分不同情况承担相应的支出责任。其中,对围绕全区经济社会发展重大战略、重点产业、促进传统产业技术升级、培育新兴产业的共性关键技术攻关和产品研发,由自治区本级财政承担主要支出责任,主要通过自治区科技重大专项、自治区应用研究与开发专项等予以支持;盟市财政根据相关科研任务部署,结合本地区实际承担相应的支出责任。盟市根据相关规划等自主设立的科技计划(专项、基金等),由盟市财政承担支出责任。

(二)科技创新基地建设发展。对科技创新基地建设发展的补助,确认为自治区与盟市共同财政事权,由自治区本级财政和盟市财政区分不同情况承担相应的支出责任。其中,对围绕实现全区目标需求以及产业创新发展需要建设的自治区级科技创新基地建设发展,财政负担资金由自治区本级财政承担主要支出责任;盟市根据本地区相关规划等自主建设的科技创新基地,财政负担资金由盟市财政承担主要支出责任,自治区本级财政通过转移支付统筹给予支持。

(三)科技人才队伍建设。对围绕建设高层次科技人才队伍、根据相关规划等统一组织实施的科技人才专项,分别确认为自治区或盟市财政事权,由同级财政承担支出责任。其中,自治区实施的涉及科技人才引进、培养支持等人才专项,确认为自治区财政事权,由自治区本级财政承担支出责任;盟市按相关规划等自主实施的科技人才引进、培养等人才专项,确认为盟市财政事权,由盟市财政承担支出责任。

(四)科技成果转移转化。对通过风险补偿、后补助、政府投资基金等财政投入方式支持的科技成果转移转化,确认为自治区与盟市共同财政事权,由自治区本级财政和盟市财政区分不同情况承担相应的支出责任。其中,自治区本级主要通过发挥科技成果转化专项和科技协同创新基金的引导和杠杆作用,运用市场机制,吸引社会资本投入,促进关系全区重点领域、重点产业的科技成果转移转化和资本化、产业化,由自治区本级财政承担主要支出责任;盟市财政结合本地区实际,通过自主方式引导社会资本加大投入,支持本区域重点产业等科技成果转移转化,由盟市财政承担支出责任,自治区本级财政通过转移支付统筹给予支持。

(五)区域创新体系建设。对推进区域创新体系建设财政负担资金,确认为自治区与盟市共同财政事权,由自治区本级财政和盟市财政区分不同情况承担相应的支出责任。其中,对自治区党委和政府部署实施的重大区域合作,由自治区本级财政与盟市财政共同承担支出责任,自治区本级财政通过转移支付统筹给予支持;对国家自主创新示范区、国家可持续发展议程创新示范区、国家农业高新技术产业示范区等区域创新体系建设,财政负担资金由盟市财政承担主要支出责任,自治区本级财政根据自治区党委和政府有关规划、意见等承担相应的支出责任,并通过转移支付统筹给予支持;盟市根据本地区相关规划等自主开展的区域创新体系建设,财政负担资金由盟市财政承担支出责任。

(六)科学技术普及。对自治区开展科学技术普及、提高全民科学素质等工作的保障,确认为自治区与盟市共同财政事权,由自治区本级和盟市财政区分不同情况承担相应的支出责任。其中,对自治区层面开展科普工作的保障,由自治区本级财政承担主要支出责任;对盟市层面开展科普工作的保障,由盟市财政承担主要支出责任,自治区本级财政通过转移支付统筹给予支持。

(七)科研机构改革和发展建设。对利用财政性资金设立的科研机构改革和发展建设方面的补助,按照隶属关系分别确认为自治区或盟市财政事权,由同级财政承担支出责任。其中,对自治区级科研机构改革和发展建设方面的补助,确认为自治区财政事权,由自治区本级财政承担支出责任;自治区级科研机构承担盟市委托业务,由盟市财政给予合理补助;对盟市科研机构改革和发展建设方面的补助,确认为盟市财政事权,由盟市财政承担支出责任。

(八)科技领域的其他未列事项。参与国际科技交流与合作有关事项财政事权和支出责任划分按照外交外事领域改革方案执行。自治区基本建设支出按照自治区有关规定执行,主要用于自治区财政事权或自治区与盟市共同财政事权事项。科技管理与服务,高校、企业和其他社会力量设立的科研机构,按照现行管理体制和经费渠道保障或支持。其他未列事项,按照改革的总体要求和事项特点具体确定财政事权和支出责任。

社会科学研究领域,对围绕关系自治区经济社会发展全局的重大理论和现实问题、哲学社会科学创新体系建设的重大基础理论问题开展的研究,以及推动自治区高端智库建设等事项,由自治区本级财政承担主要支出责任,盟市财政根据研究任务部署和地方实际积极给予支持;盟市结合本地区实际,根据相关规划等自主设立社会科学研究方面的专项(基金等),由盟市财政承担支出责任。

三、配套措施

(一)切实加强组织领导。科技领域财政事权和支出责任划分是自治区与盟市财政事权和支出责任划分改革、加快建立现代财政制度的重要内容。各地区、各有关部门要牢固树立“四个意识”,坚定“四个自信”,做到“两个维护”,加强组织领导,精心组织实施,切实履行职责,密切协调配合,确保改革工作有序推进。

(二)增强各级财力保障。各地区、各有关部门要始终坚持把科技作为支出重点领域,按照本方案确定的财政事权和支出责任做好预算安排,持续加大财政科技投入力度。要引导全社会加大研发投入,加大基础研究等公共科技活动支持力度,完善稳定支持和竞争性支持相协调的投入机制,推动科学研究、高层次人才培养与基地建设全面发展。

(三)全面实施绩效管理。按照全面实施预算绩效管理的要求,紧密结合科技工作特点,加快建立健全科技领域预算绩效管理机制,强化绩效评价结果应用,着力提高财政科技资金配置效率和使用效益。按照“谁使用、谁负责”的原则,加强绩效管理监督问责和工作考核,提高科技领域预算管理水平和ld体育中国官方网站实施效果。

(四)协同深化相关改革。各地区、各有关部门要深化科技计划管理改革,使之更加符合科技创新规律、更加高效配置科技资源、更加强化科技与经济社会紧密结合。按照推进科技领域“放管服”改革的要求,不断深化科研经费管理改革,让经费更好地为人的创造性活动服务。探索赋予科研人员科技成果所有权或长期使用权,调动科研人员的积极性和创造性。

(五)抓紧修订完善制度。各地区、各有关部门要根据本方案有关要求,在全面系统梳理的基础上,抓紧修订完善相关管理制度。要推动将科技领域财政事权和支出责任划分的基本规范予以体现,加强法治化、规范化建设。

本方案自印发之日起实施。


教育领域自治区与盟市财政事权和

支出责任划分改革方案


为认真贯彻落实《国务院办公厅关于印发教育领域中央与地方财政事权和支出责任划分改革方案的通知》(国办发〔2019〕27号)、《ld体育中国官方网站关于印发基本公共服务领域自治区与盟市共同财政事权和支出责任划分改革实施方案的通知》(内政发〔2018〕46号)精神,现就教育领域自治区与盟市财政事权和支出责任划分改革制定如下方案。

一、总体要求

以习近平新时代中国特色社会主义思想为指导,全面贯彻落实党的十九大和十九届二中、三中、四中全会精神,统筹推进“五位一体”总体布局,协调推进“四个全面”战略布局,坚持和加强党的全面领导,坚持稳中求进工作总基调,坚持新发展理念,坚持推动高质量发展,坚持以供给侧结构性改革为主线,全面贯彻党的教育方针,把教育事业放在优先位置,从基本区情出发,根据教育领域公共服务的特点,遵循教育规律,抓紧形成中央领导、合理授权、系统完整、科学规范、权责清晰、运转高效的教育领域财政事权和支出责任划分模式,加快建立权责清晰、财力协调、区域均衡的自治区和盟市财政关系。


二、基本原则

——坚持统一领导,强化责任落实。在明确中央在财政事权确认和划分上的决定权基础上,落实自治区与盟市按规定履行教育领域财政事权的责任,充分调动盟市及以下政府因地制宜发展区域内教育事业的积极性和主动性。

——坚持科学规范,清晰划分权责。正确处理政府与市场的关系,科学确定政府提供教育领域公共服务的范围和方式,合理划分各级各类教育领域相关公共服务的财政事权和支出责任。对部分基本公共服务领域共同财政事权和支出责任,根据受益范围、影响程度等,按具体事项进一步细化,做到边界清晰规范。

——坚持突出重点,守住保障底线。按照坚守底线、突出重点、完善制度、引导预期的要求,以义务教育、学生资助等基本公共服务为重点,适度加强自治区财政事权和支出责任,强化地方政府分级负责机制,落实国家基础标准(含基准定额等,下同),加快推进教育领域基本公共服务均等化。

——坚持分类施策,平稳推进改革。在保持现行财政教育ld体育中国官方网站体系总体稳定的基础上,加强与教育事业改革发展的协调,兼顾当前与长远,分类推进改革,合理把握改革的时机、节奏和力度。对现行划分较为科学合理、行之有效的事项予以确认;对现行划分不尽合理、改革条件相对成熟的事项进行调整;对尚不具备改革条件的事项,明确改革方向,暂时延续现行划分格局,适时调整完善。

三、主要内容

按照上述总体要求和教育工作特点,将教育领域财政事权和支出责任划分为义务教育、学生资助、其他教育(含学前教育、普通高中教育、职业教育、高等教育等)三个方面。

(一)义务教育。

义务教育总体为自治区与盟市共同财政事权,并按具体事项细化,其中,涉及学校日常运转、校舍安全、学生学习生活等经常性事项,所需经费一般根据国家基础标准,明确自治区与盟市财政分档负担比例,自治区财政承担的部分通过共同财政事权转移支付安排。涉及阶段性任务和专项性工作的事项,所需经费由地方财政统筹安排,自治区财政通过转移支付统筹支持。

自治区与盟市财政分档按比例分担,其中,第一档包括呼和浩特市、鄂尔多斯市、乌海市、满洲里市、二连浩特市5个市,自治区分担30%,各市分担70%;第二档包括包头市、呼伦贝尔市、锡林郭勒盟、阿拉善盟4个盟市,自治区分担50%,各盟市分担50%;第三档包括兴安盟、通辽市、赤峰市、乌兰察布市、巴彦淖尔市5个盟市,自治区分担70%,各盟市分担30%。

1.公用经费保障。国家规定部分执行中央制定国家基础标准,在此基础上按规定提高民族学校等公用经费水平。国家基础标准内所需经费中央与地方按8∶2分担,地方分担的20%部分及自治区已出台的公用经费保障相关ld体育中国官方网站所需经费,由自治区与盟市按第一档3∶7、第二档5∶5、第三档7∶3进行分担。

2.家庭经济困难学生生活补助。国家规定部分执行中央制定国家基础标准,所需经费中央与地方按5∶5分担,地方分担的50%部分及自治区已出台的家庭经济困难学生生活补助相关ld体育中国官方网站所需经费,由自治区与盟市按第一档3∶7、第二档5∶5、第三档7∶3进行分担。人口较少民族寄宿生增加安排的生活补助全部由中央财政承担。双语授课寄宿生生活补助全部由自治区本级财政承担。义务教育住宿费补助所需经费全部由自治区本级财政承担。

3.校舍安全保障。农村牧区公办学校校舍单位面积补助测算标准由国家统一制定,所需经费由中央和自治区本级财政按8∶2分担。各盟市要建立城市公办义务教育学校校舍安全保障机制,所需经费由盟市财政承担。

4.贫困地区学生营养膳食补助。执行中央制定国家基础标准,国家试点(我区为8个集中连片特困旗县)所需经费由中央财政承担;自治区试点(除8个集中连片特困旗县外的23个国贫旗县)所需经费,在中央补助之后,所需经费由自治区与盟市按第一档3∶7、第二档5∶5、第三档7∶3进行分担。

5.其他经常性事项。免费提供国家规定课程教科书和免费为小学一年级新生提供正版学生字典,所需经费由中央财政承担。免费提供自治区规定课程教科书和免费为蒙古语授课小学一年级学生提供正版蒙古语字典,所需经费由自治区财政承担。免费提供盟市规定课程教科书,所需经费由盟市财政承担。义务教育阶段农村牧区学校教师特设岗位计划教师补助所需经费由盟市财政统筹安排,中央与自治区给予工资性补助。集中连片特困地区乡村教师生活补助由自治区本级财政承担。

6.涉及阶段性任务和专项性工作的事项。义务教育薄弱环节改善与能力提升,现阶段重点支持解决城镇学校大班额、加强两类学校建设、推进农村牧区学校教育信息化建设,所需经费由盟市财政统筹安排,自治区财政通过相关转移支付统筹给予支持,今后根据城乡义务教育改革发展形势,适时调整支持内容、范围和重点。教师培训工作补助,所需经费由盟市财政统筹安排,自治区财政通过相关转移支付统筹给予支持。边远贫困地区、边疆民族地区和革命老区人才计划教师选派专项工作补助,由国家统一制定补助标准,所需经费由中央财政承担。

此外,对巩固落实城乡义务教育教师工资ld体育中国官方网站,自治区财政继续通过一般性转移支付对盟市义务教育教师工资经费统筹给予支持,盟市财政按规定统筹使用相关转移支付和本级财力确保按时足额发放。

(二)学生资助。

学生资助是相对独立完整的ld体育中国官方网站体系,覆盖学前教育、普通高中教育、职业教育、高等教育等,将其总体确认为自治区与盟市共同财政事权,并按照具体事项细化,其中,用于激励引导方面的事项所需经费主要由中央与自治区财政承担,或按照隶属关系等由自治区与盟市财政分别承担;用于困难资助方面的事项,所需经费一般根据国家基础标准,明确自治区与盟市财政分档负担比例。学生资助自治区财政承担的部分通过共同财政事权转移支付予以安排。

1.学前教育幼儿资助。现阶段由盟市负责落实幼儿资助ld体育中国官方网站并承担支出责任,确保接受普惠性学前教育的家庭经济困难儿童、孤儿和残疾儿童得到资助,自治区财政给予奖补支持。

2.普通高中免学费、免费提供教科书(以下简称“两免”)及国家助学金、双语授课寄宿生生活补助。免学费补助国家规定部分执行中央制定国家基础标准,所需经费中央与地方按8∶2分担,地方分担的20%部分及自治区已出台的普通高中“两免”ld体育中国官方网站,蒙古语授课和朝鲜语授课学生所需经费全部由自治区本级财政承担,其他学生所需经费由自治区与盟市按第一档3∶7、第二档5∶5、第三档7∶3进行分担。普通高中国家助学金补助执行中央制定国家基础标准,所需经费中央与地方按8∶2分担,地方分担的20%部分由自治区与盟市按第一档3∶7、第二档5∶5、第三档7∶3进行分担。普通高中双语授课寄宿生生活补助全部由自治区本级财政承担。

3.中等职业教育免学费补助、国家助学金和国家奖学金、住宿费补助。中等职业教育免学费补助、国家助学金国家规定部分执行中央制定国家基础标准,所需经费中央与地方按8∶2分担。地方分担的20%部分及自治区已出台的中等职业教育免学费补助ld体育中国官方网站所需经费,由自治区与盟市按第一档3∶7、第二档5∶5、第三档7∶3进行分担。实行中等职业教育国家奖学金制度所需经费由中央财政承担。中等职业学校免费提供教科书所需经费由自治区与盟市按第一档3∶7、第二档5∶5、第三档7∶3进行分担。中等职业教育寄宿生住宿费补助全部由自治区本级财政承担。

4.高校国家助学金。高校本专科(含高职、第二学士学位)国家助学金执行中央制定国家基础标准,所需经费中央与地方按8∶2分担。地方分担的20%部分,自治区直属高校由自治区本级财政全部承担,盟市所属高校由自治区与盟市按第一档3∶7、第二档5∶5、第三档7∶3进行分担。研究生国家助学金国家规定部分执行国家基础标准,所需经费中央与地方按8∶2分担。地方分担的20%部分及自治区已出台的研究生相关国家助学金ld体育中国官方网站,自治区直属高校由自治区本级财政承担,盟市所属高校由自治区与盟市按第一档3∶7、第二档5∶5、第三档7∶3进行分担。

5.高校国家奖学金等资助。高校本专科国家奖学金(含高职、第二学士学位)、国家励志奖学金、研究生国家奖学金、大学生服兵役资助、退役士兵教育资助所需经费由中央财政承担。普通高校家庭经济困难学生入学资助、研究生自治区奖学金所需经费由自治区本级财政承担。研究生学业奖学金所需经费按高校隶属关系由各级财政分别承担。

6.高校助学贷款贴息和风险补偿金。高校国家助学贷款财政贴息资金,考入中央及自治区以外地方高校的学生,其贷款贴息由中央财政承担;在自治区内高校就读的,按高校隶属关系由同级财政承担。高校助学贷款风险补偿金,考入中央及自治区以外地方高校的学生,其贷款风险补偿金由中央财政承担;在自治区内高校就读的,其贷款风险补偿金由中央与自治区按照5∶5分担,自治区分担的50%按高校隶属关系由各级财政分担。嘎查村任职高校毕业生国家助学贷款代偿资助所需经费按高校隶属关系由各级财政分别承担。

(三)其他教育。

学前教育、普通高中教育、职业教育、高等教育等其他教育,实行以政府投入为主、受教育者合理分担、其他多种渠道筹措经费的投入机制,总体为自治区与盟市共同财政事权,所需财政补助经费主要按照隶属关系等由自治区与盟市财政分别承担,自治区财政通过转移支付对盟市统筹给予支持。

1.学前教育。公办幼儿园生均公用经费基准定额和普惠性民办幼儿园补助由自治区与盟市按第一档3∶7、第二档5∶5、第三档7∶3进行分担。自治区财政继续安排支持学前教育发展资金,支持地方多种形式扩大普惠性资源,深化体制机制改革,重点向贫困地区倾斜。

2.普通高中教育。公办普通高中生均公用经费基准定额由自治区与盟市按第一档3∶7、第二档5∶5、第三档7∶3进行分担。完善普通高中建设经费投入机制,自治区财政根据各地区财力状况,对地方改善学校校舍条件建设项目给予适当补助。

上述义务教育、学生资助等基本公共服务相关具体事项,由国家和自治区统一制定和调整基础标准;盟市在确保国家基础标准和自治区标准全部落实到位的前提下,如需制定高于国家基础标准和自治区标准的地区标准,应事先按程序报上级备案后执行,高出部分所需资金自行负担;法律法规或党中央、国务院另有规定的,从其规定。盟市按照有关规定,结合实际和财力状况新增的事项为盟市财政事权,由盟市财政承担支出责任。

民族教育、特殊教育、继续教育、民办教育以及高校、军队、农垦、林场林区、国有企业所属学校等,其管理和财政支持方式均按照有关法律法规、现行体制和ld体育中国官方网站执行。基本建设支出按国家有关规定执行,主要用于自治区财政事权或自治区与盟市共同财政事权事项。

四、配套措施

(一)加强组织领导,落实支出责任。各盟市、各有关部门要增强“四个意识”,坚定“四个自信”,做到“两个维护”,切实加强组织领导,周密安排部署,密切协调配合,根据本方案确定的财政事权和支出责任划分,按规定做好预算安排,切实落实支出责任,确保财政教育投入持续稳定增长。

(二)完善预算管理,提高资金效益。全面实施预算绩效管理,优化支出结构,着力提高教育领域资金配置效率、使用效益和公共服务质量。自治区财政根据改革和完善转移支付制度的总体要求,继续通过相关资金渠道对教育事业给予支持。各盟市也要相应完善教育转移支付制度。

(三)明确地方权责,加强盟市统筹。各盟行政公署、市人民政府要根据本方案精神,结合实际合理划分盟市以下教育领域财政事权和支出责任。要将适宜由盟市承担的教育领域基本公共服务支出责任由盟市承担,避免旗县级人民政府承担过多支出责任。加强盟市统筹均衡能力,加大对困难地区的转移支付力度。

(四)修订完善制度,促进规范运行。各盟市、各有关部门要按照本方案精神,在全面系统梳理的基础上,抓紧修订完善相关管理制度,适时按程序将教育领域自治区与盟市财政事权和支出责任划分基本规范,以法规或行政规章的形式予以规定,加快推进依法行政、依法理财。

(五)协同推进改革,形成良性互动。教育领域财政事权和支出责任划分改革,要与教育领域综合改革紧密结合、协同推进、良性互动、形成合力,并根据教育改革发展等形势,按照加快建立现代财政制度的要求,动态调整优化教育领域财政事权和支出责任划分。

本方案自发布之日起实施。




信息来源:自治区人民政府办公厅

您还未登录,请登录后进行收藏!

是否“确认”跳转到登录页?