| 索 引 号 | 主题分类 | 其他 \ 其他 | |
| 发布机构 | 自治区人民政府 | 文 号 | 内政发〔2024〕20号 |
| 成文日期 | 2024-07-16 |
| 索 引 号 | |
| 主题分类 | 其他 |
| 发布机构 | 自治区人民政府 |
| 文 号 | 内政发〔2024〕20号 |
| 成文日期 | 2024-07-16 |
各盟行政公署、市人民政府,自治区各委、办、厅、局,各大企业、事业单位:
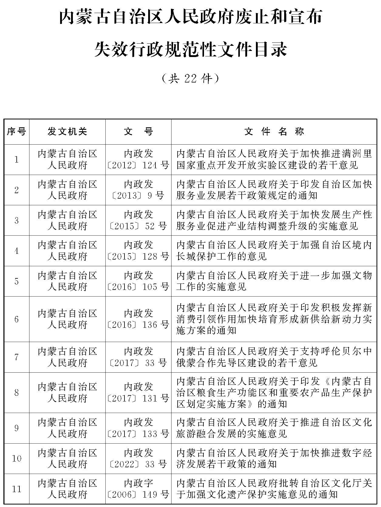
现将《ld体育中国官方网站废止和宣布失效行政规范性文件目录》印发给你们,纳入目录的行政规范性文件自本通知印发之日起停止执行,不再作为行政管理的依据。各地区各部门单位要对出台的相关行政规范性文件及时清理,做好ld体育中国官方网站衔接。
2024年7月16日
(此件公开发布)


是否“确认”跳转到登录页?